合作伙伴及最新赛事资讯
推荐视频
结构力学:在模型中添加预应变
本教学视频演示了在结构力学支架模型中添加预应变的具体步骤,这是之前创建的模型,可以从 COMSOL 的“案例库”中打开 ...
高级可视化后处理技巧:第 3 章
本教程演示当模型中的周期性范围超出原始几何范围时,如何查看仿真结果,为周期性模型创建更直观的可视化效果。本视频为“高级可视化后处理技巧”系列视频的第 ...
高级可视化后处理技巧:第 2 章
观看视频,学习如何使用“镜像”、“拉伸”和“扇区”数据集,为对称模型的结果创建可视化绘图。本视频还演示如何将数据集链接在一起 ...
高级可视化后处理技巧:第 1 章
本视频演示如何使用“旋转数据集”为轴对称仿真创建全三维绘图,其中还展示了“等值面”、“体”和“等值线”等绘图类型 ...
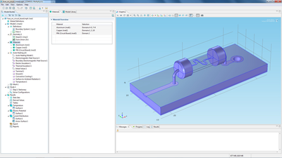
电路板上保险丝中的焦耳热:第 3 章
本系列视频演示如何对电路板上保险丝中的电阻热进行多物理场建模,第 3 章演示如何使用随温度变化的材料属性 ...
钢坯感应加热教程
感应加热在钢铁工业中有着广泛的应用。本视频中的模型演示了钢坯通过线圈实现再加热,其中需要将磁场频域模型与稳态传热进行耦合 ...
结构力学:静态线性分析
本视频演示如何模拟对固定位置的支架施加载荷,计算了支架的变形以及得到的合力。通过视频中简要概述的“静态线性分析”模型,为您介绍“结构力学模块” ...
工业应用的结构力学仿真
在本视频中,COMSOL 认证咨询机构 Continuum Blue Ltd. 以石油天然气和汽车工业为例,演示了工业应用的结构分析 ...
电路板上保险丝中的焦耳热:第 1 章
本系列视频包含 3 部分,演示如何对铝保险丝中的电阻热进行多物理场建模。第一章视频演示如何构建模型并添加材料 ...
电路板上保险丝中的焦耳热:第 2 章
本系列视频演示如何对电路板上铝保险丝中的电阻热进行多物理场建模。第二章视频介绍如何添加物理场并求解模型 ...
COMSOL Conference User Interviews: Matthew Christian, United States Naval Academy
In this interview from the 2012 COMSOL Conference in Boston, Midshipman ...
COMSOL Conference User Interviews: Bruce Finlayson, University of Washington
Interview with Professor Emeritus Bruce Finlayson of the University of ...
COMSOL Conference User Interviews: Jeff Crompton, AltaSim Technologies
In an interview at the 2012 COMSOL Conference in Boston, Dr. Jeff Crompton ...
COMSOL Conference User Interviews: Dominic Groulx, Dalhousie University
In this interview from the 2012 COMSOL Conference in Boston, Prof. Dominic ...
Alan Leewood: Use of COMSOL Multiphysics to Simulate RF Heating of Passive Conductive Implants in MRI Scanners
Dr. Leewood joined MED Institute (a Cook Medical Company) in January 2004. ...
            时长: 5:13
高级可视化后处理技巧:第 3 章
本教程演示当模型中的周期性范围超出原始几何范围时,如何查看仿真结果,为周期性模型创建更直观的可视化效果。本视频为“高级可视化后处理技巧”系列视频的第 ...
            时长: 1:32
COMSOL Conference User Interviews: Matthew Christian, United States Naval Academy
In this interview from the 2012 COMSOL Conference in Boston, Midshipman ...
            时长: 1:57
COMSOL Conference User Interviews: Bruce Finlayson, University of Washington
Interview with Professor Emeritus Bruce Finlayson of the University of ...
            时长: 1:33
COMSOL Conference User Interviews: Jeff Crompton, AltaSim Technologies
In an interview at the 2012 COMSOL Conference in Boston, Dr. Jeff Crompton ...
            时长: 1:39
COMSOL Conference User Interviews: Dominic Groulx, Dalhousie University
In this interview from the 2012 COMSOL Conference in Boston, Prof. Dominic ...
            时长: 33:36
Alan Leewood: Use of COMSOL Multiphysics to Simulate RF Heating of Passive Conductive Implants in MRI Scanners
Dr. Leewood joined MED Institute (a Cook Medical Company) in January 2004. ...
            时长: 5:13
高级可视化后处理技巧:第 3 章
本教程演示当模型中的周期性范围超出原始几何范围时,如何查看仿真结果,为周期性模型创建更直观的可视化效果。本视频为“高级可视化后处理技巧”系列视频的第 ...
            时长: 1:32
COMSOL Conference User Interviews: Matthew Christian, United States Naval Academy
In this interview from the 2012 COMSOL Conference in Boston, Midshipman ...
            时长: 1:57
COMSOL Conference User Interviews: Bruce Finlayson, University of Washington
Interview with Professor Emeritus Bruce Finlayson of the University of ...
            时长: 1:33
COMSOL Conference User Interviews: Jeff Crompton, AltaSim Technologies
In an interview at the 2012 COMSOL Conference in Boston, Dr. Jeff Crompton ...
            时长: 1:39
COMSOL Conference User Interviews: Dominic Groulx, Dalhousie University
In this interview from the 2012 COMSOL Conference in Boston, Prof. Dominic ...
            时长: 33:36
Alan Leewood: Use of COMSOL Multiphysics to Simulate RF Heating of Passive Conductive Implants in MRI Scanners
Dr. Leewood joined MED Institute (a Cook Medical Company) in January 2004. ...


















